ご挨拶
皆さんこんにちは!大和田です!
前回はフォトグラメトリを使った3Dモデルの制作風景でした。
写真を取るだけで精巧なモデルを作成できる素敵な技術でございます。
しかし、この度大和田が日置市さまより依頼頂いた空間制作は、今は存在しない山城の再現です!
ないものは写真では撮れません。
そのため、前回とは違う方法でメタバース空間の制作を現在進行させております。
どうやって作るのか?
今回の作成方法ですが、大和田が建物を制作して、それを山城があった地形に設置する、という方針を取ります。まず、建物を作成する前にアイデアを固める必要があるのです。
そのため、大和田の趣味のお絵かきが役に立ってくれました。
最初に大和田はアイデアスケッチを作成致しました。

このスケッチを用いて、blenderという3Dモデル制作ソフトで作成いたします。
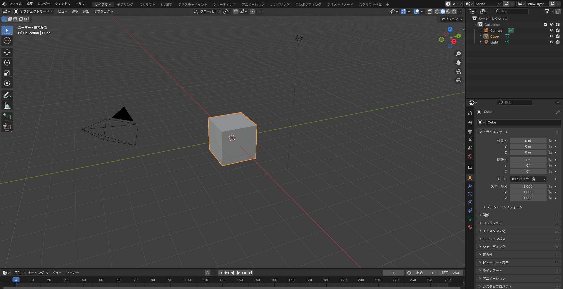
blenderでは何をしてるの?
「3Dモデル制作ソフトで制作している」と言っても、実際何しているのかわからない方が大半だと思います。ここでは、実際に何をしているのかをさらっと触れたいと思います。
まず、blenderを開きますと、このような箱が一つ置いてある状態から始まります。

この箱を伸ばしたり、増やしたり、色をつけたりして形を作り上げるとこのようになります。
納得が行くまで調整
このモデリングという作業は、アイデアを固めても一発でいいものができるものでもないのです。このため、LR株式会社さまや日置市さまとご相談しながら作成しております。

↑ 最初に提出した陣屋

↑ 相談、調整後の陣屋
山城に配置していく!
作ったものを次は一つの空間として配置していきます。今回はDOORというサービスを利用して設置しています。
※「DOOR」はNTTコノキューが提供する、WEBブラウザで使える仮想空間プラットフォームです。
バーチャル空間で、イベントの開催、コンテンツの展示等に活用でき、法人・個人問わず、様々な業界の方にご活用いただけるサービスです。
終わりに
以上の作業を繰り返しながら、少しずつネオ日置の空間を制作しております。これからも精一杯頑張って行くので、応援の程よろしくお願い致します!
また進捗がありましたら報告させていただきます!




コメント